So this week I wanted to introduce a game concept that I’ve been working on that’s based in the real world and has a challenge aesthetic.
“Super Checkout Challenge explores the hoops that people jump through to save money. With only a bag you must catch your savings until you can afford whatever it is that you want. The game combines the stress of financing with the challenge of catching to provide the ultimate grocery shopping experience.”
I created a presentation on it that can be accessed here. The premise is that you are a poor university student and you are trying to save as much money as you can. You hear about this cool new grocery store that is selling all of their products at bargain prices, but the catch is that to keep their prices low and they hold no liability for your groceries and throw them off the checkout counter into the bagging area. Your goal? Catch as many items as you can and save up your money.
The player is given a single shopping bag and they must catch as many items as they can, if you catch an item you will receive the savings you get from that item, but if you drop it you will lose that item’s value. The player moves slower when they are carrying the bag , they are able to throw the shopping bag in order to catch items which are out of their reach. You are saving up to a goal but you can purchase upgrades that could make you move faster, save more money on each catch or be able to catch items in a bigger area.
The game would have an arcade-like ‘cartoony’ look, but still be quite difficult to complete, I would like catching an item be similar to finishing a row in Tetris. The music should be light and upbeat, nothing too complicated to distract from the gameplay.
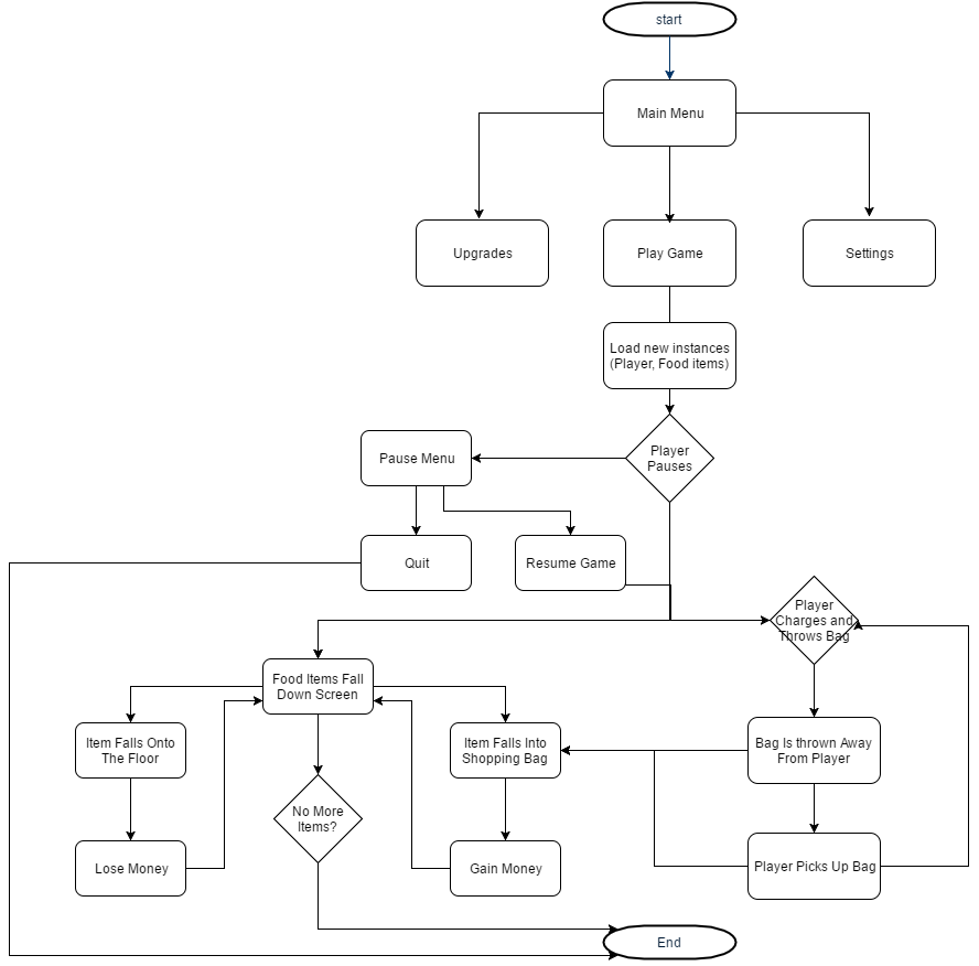
Here is an object interaction list. And you can see the initial game flow diagram below.

Leave a comment